
Scientists Innovate Tech for Ischemic Retinopathy Treatment
Share your love
Professor Byoung Heon Kang and his research team at the Department of Biological Sciences at Ulsan National Institute of Science and Technology (UNIST), in collaboration with Professor Dong Ho Park’s team at Kyungpook National University Hospital, have developed a novel technology with the potential to treat ischemic retinopathy in premature infants and diabetic patients.
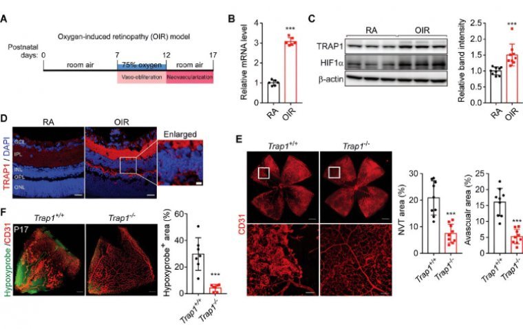
Ischemic retinopathy, characterized by the breakdown of the blood-retinal barrier and abnormal blood vessel growth, often results in vision impairment and loss. The researchers identified a crucial player in the pathogenesis of ischemic retinopathy: a mitochondrial chaperone called tumor necrosis factor receptor-associated protein 1 (TRAP1).
The team successfully alleviated retinal pathologies in mouse models mimicking ischemic retinopathies through genetic TRAP1 ablation or treatment with small molecule TRAP1 inhibitors like mitoquinone (MitoQ) and SB-U015. The therapeutic effect was attributed to the proteolytic degradation of hypoxia-inducible factor 1α (HIF1α), a transcription factor implicated in the breakdown of the blood-retinal barrier and pathological neovascularization. The degradation of HIF1α was facilitated by the opening of the mitochondrial permeability transition pore and activation of the calcium-dependent protease calpain-1.
The findings of this research have been published in the journal Advanced Science. These results open new possibilities for innovative treatments against ischemic retinopathy, encompassing retinopathy of prematurity and proliferative diabetic retinopathy.
The technology primarily targets and regulates the aberrant activation of HIF1α and mitochondria under hypoxic conditions, providing a transformative approach to address the underlying causes of retinal diseases. What sets this technology apart is its ease of administration through ophthalmic drugs, making it accessible to a broader range of patients compared to conventional treatment methods.
.jpg)
TRAP1 inhibition triggers calcium/calpain-1-dependent HIF1α degradation. Above is the schematic image, showing HIF1α degradation following TRAP1 inhibition. Credit: Advanced Science (2023). DOI: 10.1002/advs.202302776
“The excessive production of angiogenic factors in retinopathy is closely linked to mitochondrial properties,” explains Professor Kang. “By suppressing the expression of the TRAP1 protein, we can improve the condition of retinopathy.”
The therapeutic substance derived from this groundbreaking technology is currently undergoing non-clinical trials, spearheaded by Smartin Bio Inc., a startup company founded by Professor Byoung Heon Kang.
The successful development of this technology holds immense promise in revolutionizing the treatment landscape for ischemic retinopathy, offering both exceptional efficacy and convenient usability that surpasses the limitations of existing treatments. As further clinical trials and development progress, this innovation brings hope for a brighter future for patients suffering from retinopathy.
Reference
So‐Yeon Kim et al, Targeting the Mitochondrial Chaperone TRAP1 Alleviates Vascular Pathologies in Ischemic Retinopathy, Advanced Science (2023). DOI: 10.1002/advs.202302776
Source: ophthalmologybreakingnews.com
Author: | Date: 2024-02-09 06:05:00






